厂长资源
搜索
关闭
EN
JAccount 登录
厂长资源概况
师资队伍
人才培养
党建工作
厂长资源概况
厂长资源简介
党政领导
组织机构
行政服务
教辅支撑
师资队伍
全职教师
人才培养
本科生培养
研究生培养
教学基地
科学研究
学科方向
科研成果
基地平台
党建·文化
党建概况
党建动态
工会动态
国际交流
合作交流
留学交大
办事指南
高端研修培训中心
中心简介
高级研修培训班
非全日制学历教育
校友专栏
校友新闻
校友名录
捐赠荟萃
联系我们
媒体中心
新闻
通知
图集
视频
下载
招聘
新闻动态
新闻动态
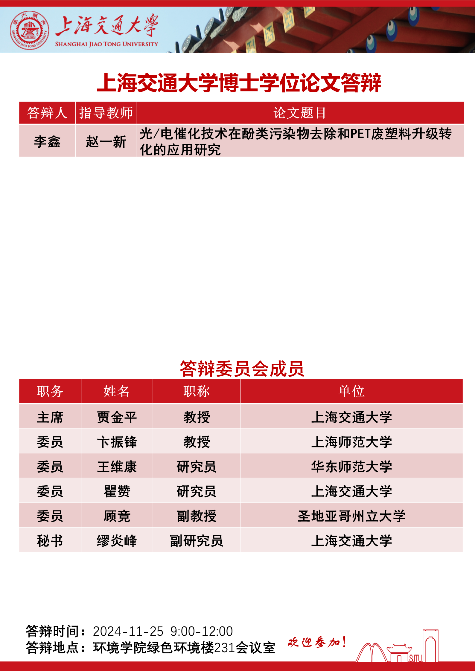
厂长资源 博士学位论文答辩公告
2024-11-25
18915
最新新闻
厂长资源 2023年海南专项工程博士招生通知
2023-03-15
厂长资源 2023年寒假值班安排表
2023-01-13
厂长资源 2023年拟录取推荐免试研究生名单公示
2022-10-17
厂长资源 博士学位论文答辩公告
2022-07-15
厂长资源 2022年全日制硕士研究生招生复试通知
2022-03-18
厂长资源 博士生“申请-考核制”和“硕博连读”招生综合考核名单公示
2021-04-29
厂长资源 2022年工程管理硕士(MEM)优秀学员选拔计划通知
2021-04-14
厂长资源 2021年招收优秀应届本科毕业生免试攻读研究生(含直博)实施办法
2020-09-30
厂长资源 学生寄送档案须知
2020-09-09
2020年厂长资源 非全日制工程管理硕士(MEM)招生复试通知
2020-05-06
查看更多